星空体育平台官网入口 17届智能车竞赛技术报告 | 北京科技大学无线充电组

学 校:北京科技大学
队伍名称:北京科技大学无线充电组
参赛队员:杨凯宁、 屈琛涛、王冠尧
指导教师:赵鑫鑫、李 勇
00 引 言
科技持续进步,车辆内部电子部件日益增多,智能汽车行业因此吸引了众多目光。教育部高等教育司下达通知文件编号为教高司函201号文,指定相关单位负责组织赛事活动,由高等学校自动化专业教学指导分委员会承办“恩智浦”杯全国大学生智能汽车竞赛,该项赛事以汽车电子技术飞速进步为时代背景,融合了控制科学、模式识别、传感技术、电子工程、电气工程、计算机科学、机械工程等多个学科领域的知识,是一项具有科技创新特点的竞赛活动。
参赛者必须选用由竞赛办公室统一安排并购买的比赛用小车模型,个人需选用32位微处理器作为主要控制部件,独立设计控制方法与系统构造,涵盖感应器数据获取与运算、控制指令发出与执行、动力马达操控、转向装置调节等,独立完成智能车辆的制作与调试,在规定时间与场所进行赛道竞赛。参赛队伍的排名依据是赛道比赛完成时间的长短,同时技术方案和制作工程的质量评分也会起到一定的作用。
本次“恩智浦”杯全国大学生智能汽车竞赛设立七个不同组别,包括基础四轮组、节能信标组、电磁越野组、双车接力组、全向行进组、单车拉力组以及专科基础组,各参赛队伍根据自身情况选择参赛类别,我们团队决定参加全向行进组的赛事。根据赛事官方要求,所有参赛队伍必须采用H型车模,并选用指定的WCH系列单片机,以此为基础完成整体设计方案的制定。
这份研究报告涵盖了机械装置、设备构造和程序系统等,全面地说明了我们的构思方案,详细展示了设备构造的设计和控制策略的初步构想,期待与各高校的学子们探讨切磋,从而获得更多启发。
01 设计概述 1.1 机械设计概述
依照本届赛事组织方针对无线充电项目的相关要求,该组别仅允许选用F类或G类车模进行比赛。G类车模运用了更轻质的构造材料,在相同条件下,其运行速度显著提升星空体育app官方下载,并且对赛道环境具备更强的适应能力。这类车模运行时更为平稳,操控起来也更为便捷,综合性能表现出更高的可靠性。依靠视觉设备作为核心探测工具,对车辆模型的运行平稳性提出更严格标准,机械构造对整体表现起决定性作用,唯有车模具备优良机械体系,控制方法才能展现预期作用,让智能车更易应对高速情形,确保高速行驶时具备良好物理强度与敏捷性,这是本次竞赛研究核心。本文将介绍根据实际情况对车模机械做出的改进。
1.2 硬件电路设计概述
硬件电路的稳固性是车模顺利运作的基础,经过多次尝试不同硬件电路方案,最终选定了一套稳定且运作迅速的设计方案,该方案能够满足强大的性能要求,同时电路设计力求简单,尽量减少零件数量,以便压缩电路板空间,降低电路重量,进而减轻整辆车体重量,使车模重心更低。
1.3 软件系统设计概述
先进的软件管理机制是自动驾驶车辆高速稳定行驶的关键。借助电子镜头收集赛道状况,再对获取的画面实施校正措施,从而得到精确的道路数据。依据收集到的图像资料,调控自动驾驶车的转向与速度,采用成熟的比例积分微分控制方法,同时根据实际情形持续优化调整,达成对电子镜头车辆的高精度操控。
方案构思 机械构造环节 车辆模型挑选
本次比赛选用组委会指定的G车模。
2.1.2 防撞及电路板安装
因为无线充电模块依靠电容运作,效率不高,同时避障设备会让模型车变得更重星空·体育中国官方网,所以我们决定舍弃避障功能。另外,主控板、驱动单元和照明板整合为单一组件,这样做能减轻整体重量,方便进行空间规划和重心控制。
2.1.3 摄像头安装
摄像设备是关键的数据采集工具,因此其布设标准十分严格。由于本次竞赛所选用的微控制器存储空间有限,我们决定使用单个镜头配合差速控制来完成路径跟踪任务。镜头固定在底盘上,通过控制后部两个驱动电机的转速差异来调整行进方向,从而实现精确的轨迹跟随。为了保证装置的装配精确度和镜头运行的平稳性,我们将摄像头的安装位置设计得比较靠下。
2.1.4 编码器安装调整
为了确保智能车稳定地沿着赛道行驶,必须对车辆速度实施精准管理,避免赛车在急弯处因速度过高而偏离轨道。根据理论分析,通过调整驱动电机上的平均电压能够调节智能车的运行速度,然而如果采用开环方式控制电机转速,会受到多种因素干扰,比如电池供电电压波动、电机传动过程中的摩擦阻力、路面与轮胎之间的摩擦系数以及轮子与地面的接触状态等。这些情况会导致车辆行驶不平稳,必须测量智能汽车的即时速率。依据速率测量结果,对车辆模型实施闭环调节,能够抵消前述各类干扰,让车辆模型运行更加平稳。
这次选用龙邱1024编码器,把它装在车模自带的编码器安装位置上。操作时发现,安装支架的孔眼比较小,一旦拧紧就会导致编码器轴被卡住。为了解决这个问题,我们对编码器支架做了些打磨,同时调整了编码器的安装位置,卡轴的问题因此得到了解决。
2.1.5 车模重心调整
车模的重心设定,关乎其加速减速的效果,也关系到转向的流畅度,并且影响整体的稳固性。重心的调整,主要涉及高度和前后两个维度的改变。智能车体较轻,当重心偏高时,容易导致车身倾斜和失控打滑。相反,重心偏低则有助于提升智能车高速行驶的安稳程度。另外,重心在前后方向的分布,对赛车行驶表现同样具有重要作用。
依据机械运动学原理,单个轮胎的抓地力同车身重心的位置紧密相连,鉴于G型车辆属于双轮差速式设计,因此务必使重心位置偏后。
按照先前方案,重新设定智能车模型的平衡点位置。先期,持续压缩自制电路系统包括主板与驱动单元的版面,依据实际装配状况,规划电路系统布线方位和布线距离,以此削减车体非必需的分量。此外,尽量将主板等核心部件安置在车尾端并贴近车架底部,这样能够使平衡点下移,并且降低车体在自旋过程中的转动量度。最终导致车模仅摄像头装置位置偏高,其余所有构件装置位置均偏低,以此来最大限度的降低整体中心点高度。

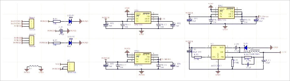
图2.1.1 汽车模型正面视角 2.2 机械电路规划部分 2.2.1 供电系统构造方案
电源类型主要有两种,一种是线性电源,另一种是开关电源。线性电源的电压反馈部分处于线性模式运行。而开关电源则是指调整电压的晶体管在饱和和截止两种状态之间切换工作。线性电源通常先获取输出电压值,再将其与基准电压值进行比较,比较结果送入电压放大环节,放大后的信号作为电压控制管的输入,通过控制该管使其结电压随输入变化而变化,进而调节输出电压。开关电源则通过调整调整管导通与截止的时间比例,即占空比,来改变输出电压。线性电源技术成熟度高,生产费用不高,能实现极高稳定度,输出纹波微乎其微,并且不存在开关电源特有的干扰和杂音,开关电源则具备高效率、低损耗特点,既能降压也能升压,只是交流纹波稍显明显些
电源管理模块是智能车控制系统的重要组成,因此挑选性能稳定、配置得当、功能适用的电源管理模块,在设计控制系统时具有决定性作用。按照系统要求,电源稳压电路提供两种电压等级,分别是+3.3V和+5V。+3.3V用于为单片机以及键盘供电,而+5V则供给电机驱动电路中的驱动芯片和陀螺仪使用。供电模块电路原理图分配表如图 2.2、表2.1所示。

图2.2.1 供电模块原理图

图2.2.2 展示了供电管理的功能划分 2.2.2 设计了单片机的基本系统电路
本次比赛使用英飞凌公司的TC264。
这次独立制作了主板和驱动板,主板上把所有用到的接口都引出来了,跟其他部件直接在主板上接通。单片机的接口布局见图2.3。这颗芯片上的好些接口可以有多种用途。这些接口在系统重启后,马上变成高阻态,当作普通输入口使用。必须留意,为防止浮置输入端口产生额外漏电,程序中的复位初始化流程应尽快启用上拉或下拉配置,或者将不常使用的端口改为输出模式,使其不再悬空。此外,为了便于操作星空体育官方网站,将微控制器与键盘集成在同一单元。

图2.2.3 TC264引脚图
运用独创的电路板图样时,常碰到部分功能失效的难题,即便电路设计无误,仍需留意制作环节可能产生的偏差。务必选用性能稳定且操作简便的零件,避免频繁重复选用同一种元件。
设计电路板时,布线工作应当人工操作,避免采用自动布线功能,在规划元件位置之初就要综合考虑电路板的多层结构,关键线路的路径选择,以及元件的封装规格等要素。放置元件时,模拟部分和数字部分必须分区布置,确保模拟元件位于模拟区域,数字元件位于数字区域,以此防止两者相互干扰。模拟和数字处理的基本思路是一致的,不允许数字信号的返回电流进入模拟地线中,模拟电路对接地的核心需求是,路径完整,环路面积要小,阻抗必须协调,数字信号对低频成分没有特殊规定;高速信号则必须关注阻抗的协调以及地线的完整性,采用高速逻辑元件或布设差分线时,如果走线路径不均衡或者存在明显的时序偏差,很容易因为延迟问题导致逻辑判断失误
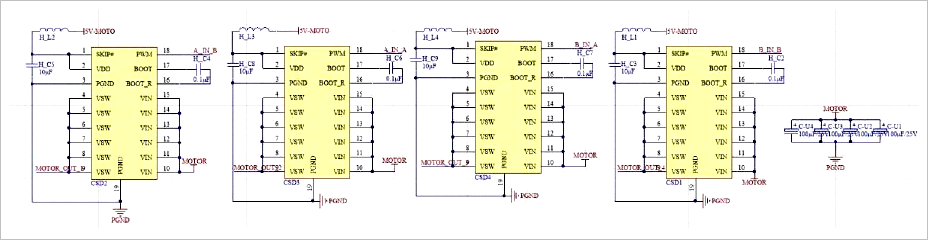
2.2.3 电机驱动电路设计
本次电机驱动电路方案构思时,选用了MOSFET与栅极驱动模块的组合方式。驱动电路的整体构造,请参见图2.4。

图2.2.4 驱动电路设计原理图
电机中流过的电流数值比较高,驱动电路的 PCB 绘制过程中,负责传输较大电流的线路长度需要控制得尽量短,同时线径要尽可能粗,并且要极力防止这些线路穿过过孔,如果确实需要穿过的话,过孔的直径必须增大,要超过一毫米。
2.3 软件系统设计
智能汽车快速稳定自主导航的前提是拥有性能优异的软件系统。我们研发的智能车辆装置运用CMOS相机来辨识赛道,因此图像获取与校正便构成了整个软件的中心环节。
智能车在转向和速度管理上,我们选用了表现稳健的成熟PID控制方式,同时结合理论推算和实际参数修正手段,确保智能车可以稳定且高效地跟踪路线。
2.3.1 图像采集处理
采集到图像后,单片机要对其进行加工,以提取赛道特征,同时要滤除光线影响、杂乱信号、远处画面等干扰,确保能准确辨识赛道,还要尽可能多地提供赛道数据,作为决策依据。
图像信号处理时,我们获取的赛道数据包含多个方面,例如两侧轮廓点的具体位置,经过调整后确定的中心点坐标,中心区域规划的范围,以及赛道构成要素的识别情况。
摄像头的固有属性导致画面呈现梯形扭曲,因此所见景象与实际不符。我们借助赛道进行检测,通过函数运算复原了真实赛道状况。原始图像由数字图像经模拟电路处理形成二维数据阵列,阵列中的每个数值代表一个像素,远端图像范围更广,黑线呈梯形分布。
系统会记录每行中颜色转换的位置,转换点按从右往左的顺序排列,分别存入两个二维数据结构,这两个结构分别对应信号增强和信号减弱的情况。利用遍历这些信号增强和信号减弱的数据,能够实现赛道边缘的识别。
摄像头采集到几种典型赛道图像如图2.5~图2.7所示。

图2.3.1 圆环原始图像

图2.3.2 弯道原始图像

图2.3.3 十字交叉原始图像
然后进行赛道边沿提取,边沿提取算法的基本思想如下:
直接对原始图像进行逐行扫描,依据预设标准识别色彩变化处,从中提取出明暗转换的节点,每个节点作为单独的标记点处理。
测量相邻变化点间的间隔是否满足赛道界限,在既定的赛道界限之内选取有效的赛道边缘,以此方式排除那些不在此界限内的杂乱信号
赛道是连绵不断的,依据前一行白色标记的位置和赛道边缘的位置,可以确定当前行的边缘点,
计算边缘位置时,由于靠近的影像比较平稳,而遥远的画面存在波动,因此需要按照由近及远的顺序依次审视每个画面并实施操作。
在通过十字路口时,运用校正手段可以测出边缘的倾斜度,随后依据倾斜度进行修正,同时也能避免错误认定。
三岔部分指的是赛道边缘呈现锐角的位置,依据这一特点,通过测算边缘角度以及内侧两条边缘所围成的范围,能够准确辨认三岔;为了防止赛道方向发生急剧变化影响控制效果,把三岔处理成带有一定弯曲度的弯道,并添加连接线条。
边沿提取算法的程序流程如图2.8所示。

图2.3.4 边沿提取算法的程序流程图
处理后得到的黑线中心如图2.9~2.11所示。

图2.3.5 圆环处理后的图像

图2.3.6 弯道处理后的图像

图2.3.7 十字交叉处理后的图像
根据先前获取的赛道两侧信息,可以估算出中心位置:如果两侧数据点数量不多,就停止计算;如果只有一侧有数据,就用调整手段,将这一侧的数据沿垂直方向平移半个赛道宽度;如果两侧能找到对应的数据点,就直接计算这两点的中心作为中心位置。确定中心位置后,会对中心位置进行标准化处理,以便后续操作。计算得到的中心位置效果如图2.12~2.14所示。

图2.3.8 圆环处理后的图像

图2.3.9 弯道处理后的图像

图2.3.10 展示了经过十字形变换后的视觉材料 2.3.2 实施了速率调节的操作
我们使用G车,对其电机速度调节都采用闭环PID控制方法。借助闭环反馈,能提升系统精准度,加快反应速度,增强控制稳定性。相比之下,开环控制缺少反馈机制,导致稳定性和精准度不足。要获得理想的调速效果,必须采用闭环控制手段。
2.3.3 转向控制处理
转向的实现主要借助PID的调控方式,核心依据是后轮编码器传回的数据作为参照,依据这些数据来调整目标值,随后数据进入PID系统,利用后轮的差速来达成转向效果。
2.4 系统开发及调试工具 2.4.1 开发工具
程序开发在 AURIX Development Studio 中展开,该软件是英飞凌公司制作的集成开发平台,简称为 ADS。ADS 中包含了 TC264/TC364 等型号的芯片,同时内置了通用的模板工程,并且支持模板的任意扩充。根据芯片种类,系统能够自动创建匹配的项目代号,并展示该芯片的相关信息,用户也有权自主设定项目代号以及存储路径。

图二四一软件开发平台,二四二利用MATLAB进行数据管理
MATLAB 是 Matrix Laboratory 的缩写,由美国 MathWorks 公司开发,是一款商业数学软件,主要功能包括算法设计、数据图形化、数据解析以及数值运算的高级技术计算工具和交互式平台,该软件由两个主要部分构成,分别是 MATLAB 和 Simulink。这次主要借助 MATLAB 进行数据的图形展示和算法的模拟实验。

图2.4.2 MATLAB 调试环境
03 车模参数 3.1 模型汽车基本技术指标

图3.1.1 模型车基本技术参数 3.2 总结
这份技术文档着重阐述了参赛筹备的核心构思,涵盖机械构造、线路规划及关键的控制逻辑。针对机械构造,我们深入探讨了车身构造的改良方案,研究了齿轮咬合的调校方式,并对众多细节实施了优化处理。在电路设计层面,我们采用模块化分类,将主板与电机驱动分别构建,通过反复试验,最终敲定了最终的电路布局。程序方面,我们采用 C 语言进行编码,借助 ADS 开发工具进行调试,通过团队成员持续讨论和完善,最终研发出一套适用性较强且运行稳定的系统。
 鲁ICP备18019460号-4
我要评论