星空体育官方网站 智能车电机驱动电路设计
介绍
参加过智能车比赛的同学应该深有体会,电机驱动的设计是非常深奥的,不能马虎。一旦出现问题,可能会被“解雇”。并且驱动器的质量也影响电机的性能。我们来设计一个BTN电机驱动电路。
文本
H桥电路是经典的电机驱动电路。这次我们使用BTN芯片来构建电机驱动电路。当然,电机驱动器的接线也很有讲究,因为我们使用的是120W电机,额定电流10A,所以一定不能忽视散热、耐压等因素。
首先我们找到BTN芯片的datasheet,获取芯片的相关参数。这肯定会对我们设计电路有帮助,不过这里我就不和大家一起读了。
我们来看看H桥电路。 H桥是控制直流电机的典型电路。这个H桥电路可以使负载两端的电压和电流反向,从而调节电机转向。其中,我们通常采用PWM脉宽调制波形来控制电机,通过调整占空比来实现电机速度控制。

有了大概的了解之后,我们就开始设计吧。首先,我们需要一个MCU主控芯片来产生脉宽调制波形,即PWM波。我们将使用最常用的STM32微控制器来实现它。第一步是画出微控制器的最小系统板。

然后我们在cubemx上配置PWM引脚并生成相应的软件项目。需要设置分频系数和周期时间。当然,这个参数也需要与电机的参数相匹配。

现在我们有了软件项目,让我们继续电路设计。有了 PWM 输出引脚后,我们首先需要在 BTN 芯片和单片机引脚之间添加单向隔离,作为对 MCU 的保护。采用的是74LVC245芯片。

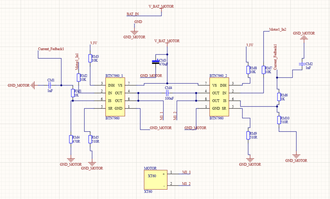
然后我们来到最重要的 H 桥电路部分。由于BTN的耐压和额定电流都相当大,至少对于智能车比赛来说是绰绰有余的,所以不用担心堵转烧板。 。接下来我就直接放H桥电路了。

此时,你以为一切都结束了。当然不是。仅仅教授示意图是不够的。毕竟百度上有很多。
那么这次我就告诉大家驱动板接线时需要注意什么~
首先,我们的两个BTN芯片要尽可能靠近放置。由于电机线的布线要考虑其所承载的电流,因此信号线的粗细不能用于布局,尤其是驱动功率较大的电机时。如果太薄,会发热严重,甚至烧板。我的项目中使用的线宽是90mil。
但并不是所有连接到BTN芯片的导线都需要加粗。我们只需要关注从电源到BTN芯片再到地线的环路即可。如下图:

由于我驱动的是120W电机星空体育app官方下载,电压为12V,电流会达到接近10A。但电机堵转时的电流甚至可能达到额定电流的十倍,超出了BTN芯片能够承受的范围。 。因此星空体育平台官网入口,我们不仅要保护算法,还要对电路实现一定程度的保护。
所以我不仅加粗了从电源到BTN再到地的电路线宽星空体育官方网站,还在这些线上开了窗口。
打开窗户是什么意思?实际上就是把线路上的阻焊漆全部去掉,直接露出铜。拿到板子后,我们对开窗的线路进行了锡包,这样就可以通过增加线路的厚度来提高过流能力。效果如下:


这样就基本完成了驾驶员需要注意的点了。细心的人可能会发现我的板子覆铜区域有很多过孔。这些过孔的作用是什么?
事实上,在印刷电路板的布线分布中,不同的分布也会影响电路的工作。当布线长度大于噪声频率对应波长的1/20时,就会产生天线效应,噪声会通过布线向外发射。如果PCB中有接地不良的铜,铜就会成为传输噪声的工具。 。因此,在高频电路中,多层板上地线的分布是很有讲究的。另外,钻过孔还可以降低板子的输出阻抗,将电流分散到同一个方向,降低过孔的电感。当然,主要目的是降低阻抗。
虽然这个操作对我们的项目影响不大,所以可以做也可以不做。这只是小白的一个习惯而已。
总结
这个问题也充满了有用的信息。为制作智能汽车的新手提供驾驶解决方案,经过新手测试,相当稳定。不仅如此,布线时需要注意的点也将减少以后的弯路。 。
《四足机器人控制与仿真概论》课程将采用CoppeliaSim(V-rep)作为物理仿真引擎,Matlab作为编程语言,实现12自由度四足机器人的基本运动仿真。

(扫描二维码查看课程详情)
鲁ICP备18019460号-4
我要评论